
本隐私政策更新时间:2024年9月23日
唯泰精品购物村(上海)有限公司和唯泰精品购物村(苏州)有限公司(以下称为“我们”)充分理解个人信息对于您的重要性,我们将尊重并保护您的个人信息。本隐私政策将有助于您了解我们如何收集、使用和保护您的个人信息。
本隐私政策适用于浏览我们拥有和运营的任何网站(包括https://china.tbvsc.cn、 https://sh.tbvsc.cn和https://sz.tbvsc.cn域名可接达的网站(以下https://china.tbvsc.cn、 https://sh.tbvsc.cn和https://sz.tbvsc.cn合称“官方网站”,第三方网站除外)、社交媒体(包括但不限于微博、微信公众号、小红书、抖音)的官方账号、应用程序(包括但不限于移动应用程序、微信公众号相关程序、微信小程序、支付宝小程序及其他第三方程序)等(上述网站、社交媒体及应用程序,以下合称为“网络渠道”或“产品和/或服务网站”)的任何访客或者登录和/或注册成为比斯特上海购物村和/或比斯特苏州购物村任何会员,通过其他方式(包括通过到访在中国的比斯特上海购物村以及比斯特苏州购物村,以下“比斯特上海购物村”和“比斯特苏州购物村”均简称“购物村”)的零售店或致电我们的查询热线,或通过申请或享用比斯特上海或比斯特苏州会员卡)使用我们的产品或服务的人士、以及通过网络渠道就我们的产品、服务、有奖活动、促销活动以及会员计划与我们进行沟通、互动、参与上述活动的任何人士(上述访客、会员、人士统称为“您”)。在您接受我们的产品或服务前,请您阅读、充分理解并同意本隐私政策;本隐私政策同时为我们《服务协议》的组成部分。
本隐私政策不适用于:
● 通过我们的产品和/或服务接入的第三方产品或服务(包括任何第三方网站)收集的信息,或者我们的产品和/或服务中链接到的其他产品或服务;
● 帮助我们的产品和/或服务进行广告宣传的第三方收集的信息;
● 以及在我们的产品和/或服务中开展广告活动的第三方所收集的信息。
您使用这些第三方服务(包括您向这些第三方提供的任何个人信息),将受这些第三方的服务条款及隐私政策约束(而非本隐私政策),具体规定请您仔细阅读第三方的相关条款。请您妥善保护您的个人信息,仅在必要的情况下向第三方提供。
请您了解,本隐私政策中所述的客户端及相关服务可能会根据您装载客户端设备的型号、系统版本、浏览器版本、软件应用程序版本等因素而有所不同。最终的产品和服务以您所使用的我们的产品和/或服务客户端为准。
您使用这些第三方服务(包括您向这些第三方提供的任何个人信息),将受这些第三方的服务条款及隐私政策约束(而非本隐私政策),具体规定请您仔细阅读第三方的相关条款。请您妥善保护您的个人信息,仅在必要的情况下向第三方提供。
请您了解,本隐私政策中所述的客户端及相关服务可能会根据您装载客户端设备的型号、系统版本、浏览器版本、软件应用程序版本等因素而有所不同。最终的产品和服务以您所使用的我们的产品和/或服务客户端为准。
在使用我们网络渠道各项产品或服务前,请您务必仔细阅读并透彻理解本隐私政策,特别是以粗体/粗体下划线标识的条款,您应重点阅读,在确认充分理解并同意后再开始使用相关产品或服务。一旦您开始使用或继续使用我们网络渠道各项产品或服务,即表示您已充分理解我们将基于为您提供服务或其他合法目的获取必要的个人信息并以本隐私政策所述方式处理该等个人信息。但这并不代表只要您开始使用我们的产品与/或服务,我们将处理本政策中涉及的全部个人信息。仅当您使用特定功能及/或为遵守法律法规的要求时,我们会根据“最小必要”原则,为实现明确合理的目的,处理您的相关个人信息。同时,若收集、处理特定信息需取得您的同意,我们将在征得您同意后收集、处理该等个人信息。如对本隐私政策内容有任何疑问、意见或建议,您可通过本隐私政策第十条里列明的联系方式与我们联系。
本隐私政策将帮助您了解以下内容:
1、我们如何收集您的个人信息
2、我们如何使用您的个人信息
3、我们如何使用 Cookie
4、我们如何委托处理、共享、转让、公开披露您的个人信息
5、我们如何保护您的个人信息
6、您的权利
7、我们如何处理儿童的个人信息
8、我们如何存储您的个人信息
9、本隐私政策如何更新
10、如何联系我们
一、我们如何收集您的个人信息
个人信息是指以电子或者其他方式记录的与已识别或者可识别的自然人有关的各种信息,不包括匿名化处理后的信息。
本隐私政策下,我们可能收集的您的个人信息包括但不限于:个人基本资料(包括但不限于:姓名、性别、所在城市、住址、生日、电话号码);个人身份信息(包括但不限于:身份证件影印件及号码);个人财产信息(包括但不限于:交易记录、消费记录、优惠券);网络身份标识信息(包括但不限于:IP地址、会员账号、微信和微博等社交媒体的虚拟账号、支付宝账号、电子邮箱地址);服务信息(包括但不限于:通过cookies获取的关于您所访问的网站浏览记录、软件使用记录);设备信息(包括但不限于:MAC地址、设备号);个人位置信息(包括但不限于精准定位信息)。
敏感个人信息是指一旦泄露或者非法使用,容易导致自然人的人格尊严受到侵害或者人身、财产安全受到危害的个人信息,包括生物识别、宗教信仰、特定身份、医疗健康、金融账户、行踪轨迹等信息,以及不满14周岁未成年人的个人信息。
本隐私政策所述个人信息处理活动涉及的敏感个人信息主要包括精准定位信息、身份证件影印件及号码、个人上网记录。您知悉并理解,我们仅会基于您的单独同意或履行法定义务的必要处理您的敏感个人信息。鉴于上述信息为敏感个人信息,一旦泄露可能导致您的人身、名誉、财产权利受损,我们会依法采取与相关敏感个人信息风险水平所匹配的安全和技术措施,防止未经授权的访问以及个人信息泄露、篡改、丢失。在本隐私政策中,我们会依法向您披露处理敏感个人信息的必要事项(包括但不限于处理目的、方式和敏感个人信息的种类等),并在收集该敏感个人信息的场景再次提示您,其中敏感个人信息字段均以加粗和下划线标注。
我们将在获得您的同意后根据合法、正当、最小必要的原则,基于本隐私政策披露的以下目的和方式收集您的个人信息:
(一)基于基本业务功能向您收集的个人信息
下列功能是本服务的基本业务功能。如果您拒绝提供特定个人信息,您可能无法获得相对应的基本业务服务,但不影响您正常使用其他功能或服务。具体信息收集和使用情况如下:
a.商品信息/服务内容浏览
当您通过我们的产品或服务浏览相关商品、好物时,我们可能将收集您的个人上网记录,包括您的浏览/点击记录、收藏记录及其他您主动提供的信息,从而为您提供连续性、一致化的使用体验,并保障服务质量。
我们对上述信息进行了去标识化处理,处理行为仅对应特定的、无法直接关联您身份的编码,不会与您的真实身份信息相关联。
b.搜索功能
您使用本产品/服务的搜索功能时,我们会收集您的搜索关键字信息、日志记录。为了提供高效的搜索服务,部分前述信息会暂时存储在您的本地存储设备之中,并可向您展示搜索结果内容、搜索历史记录。
c.运营与安全运行保障功能
在您使用我们的产品和/或服务网站时,为保障我们产品和/或服务网站的安全和完整性、识别账号异常状态、了解产品适配性、向您提供更契合您需求的页面展示和搜索结果,我们可能会自动收集您的使用情况并存储为网络日志信息,包括设备当前连接互联网的IP地址、服务日志信息,网站的浏览器信息(例如:型号,版本,品牌)、浏览的页面、浏览的时间和时长、在页面上进行的操作、跳转页面的信息、搜索记录、搜索偏好相关信息。该等信息也可以使我们更好地了解您,比如您来自哪里以及我们的服务有哪些吸引您的内容。我们将该等信息用于内部分析,以及为您提升服务质量和服务相关性。我们同时也需要留存相应的日志来记录我们产品和/或服务网站入口的运行状态,以符合中国法律法规的规定。
这些信息一般通过我们使用的Cookies或者类似的追踪技术来进行收集,详情请见下方的“我们如何使用 Cookie”部分。
此外,如我们基于上述信息在向您展示个性化的商品展示内容时,我们会标注“推荐”或提供类似标识。如果您想管理我们给您推送的个性化内容,您可以在“我的”-“常见问题”-“好物个性化推荐”中进行设置。
请注意,单独的设备信息、服务日志信息是无法识别特定自然人身份的信息。如果我们将这类非个人信息与其他信息结合用于识别特定自然人身份,或者将其与个人信息相结合使用,则在结合使用期间,这类非个人信息将被视为个人信息,除取得您授权或法律法规另有规定外,我们会将这类信息做匿名化、去标识化处理。
(二)基于扩展业务功能向你收集的个人信息
在使用下述扩展业务功能时,您可自主选择向我们提供或允许我们收集部分个人信息。这些信息对改善服务质量、研发新产品或服务等有非常重要的意义。我们不会强制要求您提供这些信息,您如拒绝不会对使用前述基本业务功能产生不利影响;但您可能无法使用对应的扩展业务功能。信息收集和使用情况如下:
d.帮助您成为我们的会员
我们通过官方网站、比斯特Life微信以及支付宝小程序的会员中心平台为您提供会员服务。为注册成为会员并使用我们的会员服务,您需要提供手机号码、姓名、性别、生日、所在城市及地区信息,用于创建比斯特上海购物村和比斯特苏州购物村会员账号、帮助您额外获得优质且个性化的会员福利(如会员生日福利、性别特色礼物、城市特色活动等)。因此,在向您提供会员的会员用户注册服务时,您需要提供上述信息。如您拒绝提供该等信息,您将无法成为我们的会员享受相应的个性化服务,但不影响您使用商品信息浏览、搜索的基础业务功能服务。
此外,您还可以选择向我们授权提供您的位置信息,以帮助您获取您附近购物村的页面,如您拒绝提供,我们将无法为您推荐附近的购物村,您需要根据公示信息进行自主查询,但不会影响您使用其他服务。如您授权,我们还可能从微信或支付宝获取您的昵称及头像,以用于您的会员卡昵称及头像。
请您知悉,您注册成为比斯特上海购物村会员的,将同时成为比斯特苏州购物村的会员。同样,您注册成为比斯特苏州购物村会员的,将同时成为比斯特上海购物村的会员。
e.会员福利
我们会根据您的会员账号使用情况及平台设置的会员等级计算规则确定您当前的会员等级,并为您提供相应会员等级所对应的基本权益。
当您在购物村消费后,我们将向你提供“自动上传小票”功能(该功能指您通过POS机(包括通过POS机生成的支付二维码)使用含微信支付、支付宝支付在内的第三方支付完成支付时,我们将匹配您会员账号绑定的系统账户识别码与POS服务商提供的对应账户识别码,以实现将该笔消费记录同步到会员记录中)。
您可以通过本隐私政策载明的联系方式或根据相关功能页面指引选择关闭该等功能。您还可以自行通过比斯特Life微信及支付宝小程序、由店铺店员协助、由我们的游客中心的工作人员协助上传购物小票,我们将统计您上传的消费数据; 您上传或授权上传的购物小票消费金额可以用于累积您在比斯特上海购物村和比斯特苏州购物村内的消费金额总额、提升您的会员等级、兑换免费停车福利以及参与线上抽奖活动。其中,当您通过上传小票兑换免费停车福利时,我们需要收集您的车牌号,以便进行车辆验证。如您拒绝提供购物小票消费金额,我们将无法为您提供相应的消费金额累计记录及后续产生的升级服务。
我们为会员提供代客泊车服务。您可以在线上预约(具体方式为您注册成为会员后,在比斯特Life微信小程序中进行预约)或者通过我们的游客中心登记您的会员手机号进行预约,也可以到访购物村后使用该服务。您到访购物村后,均需要填写并签署我们提供的代客泊车卡,并在该代客泊车卡上提供您的姓名、会员ID、车牌号、手机号信息,以便我们进行服务预约、留存服务记录并在完成服务后与您进行确认、取得联系。
当您成为我们的奕尊会员后,我们还将提供额外会员福利。例如,您可以通过线上或通过我们的游客中心预约我们的贵宾休息室。在您完成预约后,我们将通过微信小程序的订阅消息或电话等方式与您联系以确认预约情况。
f.远程购物支持服务
如您通过我们的官方网站及比斯特Life小程序使用远程购物支持服务时,您将通过界面浏览(“基础业务功能”)获取品牌店面的联系方式(如企业微信、电话、地址等),您可以直接与相关品牌联系并完成交易,我们不会参与您的交易及处理相关个人信息。如您选择小程序内置聊天功能与品牌方联系,我们可能需要收集您与品牌方的沟通记录。
如您参与我们的快闪店购物活动(非常设功能,具体以活动界面为准),通过小程序完成沟通并下单的,为了进一步提供后续支持服务(包括配送信息查询、订单信息查询),我们可能需要收集您的收货人信息(可能包括姓名、地址、联系电话)、交易商品/服务信息、订单编号、订单创建时间、您应支付的金额、您的备注信息、物流状态。其中,您的订单金额将被安全共享给我们的第三方合作伙伴(银联),以便您完成付款。
g.开具及寄送纸质发票
如您在购物村的联营品牌店铺消费后,有开具并邮寄纸质发票的需求的,您需要提供您的收件人、联系方式、邮寄地址及相关开票信息(包括开票申请时间、交易时间、开票金额、公司名称、纳税人识别号、公司地址、公司电话、开户行名称、开户行账号、小票订单编号、开票内容)。我们将在完成开票流程后向您寄送纸质发票。
h.线下活动预约及邀请
我们会不时举办专场VIP活动(如品牌特卖会活动),并可能通过拨打电话的方式邀请会员参与。如您不希望接到我们的邀请电话的,您可以通过本隐私政策第十条所列的联系方式联系我们,或在您接到电话时告知我们。您也可以在了解相关活动信息后,主动预约参与我们组织的线下活动。在您完成预约后,为向您提供良好的活动体验及进行完善的活动筹备,请您知悉,我们将致电您以确认您的活动出席情况。
i.访客服务预约及登记
为了改善您的到访、消费体验,我们还提供多种访客便利服务,并可能需要您提供相关信息以完成相应的服务预约及登记。我们将需要收集您的姓名、手机号信息进行相关服务预约及登记。在为您提供邮寄服务的场景中,出于为您提供该服务所必要,我们还可能收集您的地址信息;在您领取失物时,出于保障购物村访客的财产安全的需要,避免误领或冒领的情况,我们还需要收集您的身份证号以及身份证复印件留档备查;如您采取邮寄失物方式的,我们将收集您的姓名、身份证号、手机号及地址信息。如您拒绝提供上述信息,您将无法使用我们的访客便民服务,但不影响您使用其他服务。
j.便捷寻车
我们的比斯特苏州地下停车场提供便捷寻车服务,您可以使用“比斯特苏州地下停车场”小程序,通过输入您的车牌号或授权该小程序收集您的手机定位信息,以及您停靠车辆时的对应车位的蓝牙定位信息及车牌拍摄信息,进而便捷地找到您的车辆所在位置以及导航路线。如您拒绝提供上述信息,我们将无法为您提供便携寻车服务,但不影响您使用其他服务。
k.购买礼品卡
您可以通过“比斯特礼品卡”微信小程序购买我们的礼品卡。当您登录我们的“比斯特礼品卡”微信小程序时,为创建您的账户,我们将收集您的手机号以及您通过微信授权我们收集的信息(微信昵称、微信用户唯一标识Open Id、所在地区、微信头像、性别、微信绑定的手机号)。
当您通过该小程序购买我们的礼品卡时,我们会为您生成购买订单,并收集您的订单号、订单创建时间、支付金额、手机号及购买的商品和/或服务信息。我们处理上述信息是为了帮助您顺利完成交易、保障您的交易安全、查询订单信息、提供客服、售后服务及其他我们在本隐私政策中明确告知的目的。
为完成订单支付,您选择支付宝、微信支付或者使用第三方金融机构为您提供支付服务的,将跳转至第三方支付平台(支付宝或微信支付)的支付页面或银行的支付页面进行支付,并要求您提供某些财务信息(如您的银行卡号、微信支付账号信息或支付宝账户信息)。请您知悉,在跳转至第三方支付平台页面或银行支付页面后,将由相关第三方收集、处理您的个人信息,我们无法获取也不收集您的银行卡号、支付宝账户或微信支付账户信息。
如您希望将通过“比斯特礼品卡”微信小程序购买的电子卡转赠他人的,您可以使用该小程序提供的电子卡转赠功能。在您转赠电子卡时,您仅需将您的转赠电子卡页面发送给受赠人,无需填写受赠人的个人信息。
如您是电子卡受赠人的,为判断您选择的购物地区、识别并展示您作为电子卡领取人的用户身份,我们会基于您的授权收集您的微信授权信息(微信昵称、微信用户唯一标识Open Id、所在地区、微信头像、性别、微信绑定的手机号)。
购物村发行的礼品卡为单用途预付卡,可能包括记名和不记名的形式,具体以活动页面展示为准。根据《单用途商业预付卡管理办法(试行)》的要求,您需要提供相关的实名制信息。出于履行法定义务所必需,我们将需要您出示您的有效身份证件,并留存您作为单位客户代理人或个人客户的姓名、单位名称、有效身份证件号码及联系方式信息。如您拒绝提供该等个人信息,我们将无法为您办理预付卡业务,但不影响您使用其他服务。
L.购物村免费Wi-Fi
我们在购物村中提供了免费Wi-Fi服务,您可以通过在相关登录页面提供您的手机号、验证码信息的方式,完成身份校验及登录。在您的移动设备允许的情况下,我们还将收集您设备的Mac地址信息,以减少您的重复登录次数。您可以在自上次登录后一周内直接使用我们提供的免费Wi-Fi而无需通过收集验证码重新登录。
m.发送与会员资格相关的信息
在您成为我们的会员后,我们会使用您的手机号码、或通过微信渠道向您发送与会员资格相关的信息,例如向您发送年末的会员升级或降级提醒,提醒您会员资格状态、告知您当前的会员等级,当年在我们相应购物村内的消费金额,以及关于如何进行会员等级保级的提示。
n.发送商业推广信息
为了让您了解您可能感兴趣的营销、促销及商业推广信息,我们可能会通过您提供的手机号码向您发送营销、促销及商业推广短信或彩信,或拨打电话邀请您到访购物村参与我们的活动,如品牌特卖会等。您可以按照本隐私政策第六条的操作拒绝接收商业推广信息。
o.为使您参与我们组织的互动、抽奖、推广活动
为了使您参与我们组织的互动、抽奖活动,比如线上抽奖活动等会员活动,我们可能需要您提供相关个人信息,比如您的联系电话、会员号,以在您中奖时电话告知您中奖情况,邀请您在购物村内领取奖品或向您发放电子优惠券。如您在第三方社交媒体平台(包括微信、微博、小红书等)参与互动留言抽奖活动的,您需要提供在第三方社交媒体平台上的账号ID及中奖通知并到购物村内领取相关奖品。我们还可能不时举办其他形式的推广活动,我们将在具体的活动中向您告知我们收集个人信息的目的、方式和范围。
p.问卷调查
我们可能为了提供服务以及改进服务质量、沟通手段的合理需要而获得的您的其他信息,包括您自愿参与我们组织的问卷调查时发送的问卷答案等,以及您与我们的关联方、合作伙伴之间互动时我们获得的相关信息。
q.信息咨询与互动
在您通过我们的第三方平台官方账号(比如小红书、微博)等途径线上咨询,与我们或我们授权的第三方进行交流,或在访问我们的购物村期间与我们的员工交流、接受我们的导购大使服务时,我们会收集您选择提供的任何信息及我们的互动信息,以为您提供更符合您需求的服务,提升您的会员体验。
r.意见反馈
如您对您的会员体验、我们提供的产品和/或服务有意见或修改建议,我们会记录您向我们反馈时提供的您的问题、评价、投诉或建议信息。
(三)权限调取收集的个人信息
对于使用我们产品或服务的附加功能可能需要收集的信息(具体介绍请见“(二)基于扩展业务功能向你收集的个人信息”),您可以选择是否授权我们收集。若您拒绝授权,将导致附加功能无法实现或无法达到我们拟达到的效果,但不影响您对基本业务功能的正常使用。这些信息一般是需要您配合开启相应的设备权限方可获取,因此您可以通过手机设备设置页面相应权限进行管理。同时,您也可以通过比斯特Life微信及支付宝小程序右上角打开“设置-权限”,开启/取消相应权限。您开启该权限即视为您授权我们可以访问、获取、收集、使用您的相应个人信息;当您取消该授权后,我们将不再收集该信息,也无法再为您提供上述与之对应的服务;但您的取消行为不会影响我们基于您之前的授权进行的个人信息的处理、存储。您可在以下情形自主选择是否提供个人信息:
1.基于存储权限的相关功能:当您使用比斯特Life小程序和该小程序上的品牌店铺线上客服人员沟通,需要缓存/存储图片、发送图文、分享海报、保存活动预约和订单等凭证时,我们需要获取您的存储权限以及相册权限(仅写入),以实现对应功能;
2.基于相机权限的相关功能:当您使用比斯特Life微信及支付宝小程序上传小票、上传头像时,我们需要获取您的相机权限,并收集您所拍摄及扫描的图像以实现消费数据统计功能;
3.基于位置权限的相关功能:当您使用比斯特Life小程序地图功能时,我们需要获取您的位置权限,并收集您的位置信息,以帮助您获取您附近购物村的页面;
4.基于通知权限的相关功能:当您使用比斯特Life小程序的线下活动预约功能时,我们需要获取您的通知权限,以向您发送相关推送提醒您参与我们的活动。
(四)如果我们从第三方处获取了您的个人信息,我们会按照与第三方的约定,对个人信息来源的合法性进行确认后,在符合相关法律和法规规定的前提下,使用您的这些个人信息。目前,我们自第三方收集您的个人信息主要包括如下场景:
1.我们可能从第三方获取您授权共享的账户信息(ID、账户头像、昵称),使您可以通过第三方账户进行登录。
2.我们还可能从第三方社交平台获取您参与我们在第三方社交平台举办的互动、抽奖活动时授权该第三方共享的收货信息,以便我们能向您寄送奖品。
3.如您通过第三方旅游票务平台购买我们的礼包套餐等产品时,我们将从第三方处获取您授权的订单信息,以在您到访购物村核验订单时确认订单信息,完成核验流程。
4.我们还可能从银联处获取经去标识化后您的银行卡号及订单信息,以进行交易信息分析及对账,请您知悉在此情况下,我们并不会识别到银行卡号及订单信息对应的个人。
5.为更好地帮助您实现消费金额自动累计,您在购物村内通过第三方支付时,我们将从POS机服务商等第三方获取您会员账号绑定的系统账号识别码,以便进行ID匹配并将通过第三方支付方式付款的消费记录同步到会员记录中。
(五)无需征得您授权同意的例外情形
在以下情形中,我们也会收集、使用您个人信息,但请您充分知悉,这些收集和使用无需征得您的同意:
1、为与您签订、履行合同所必需的;
2、为履行法定职责或者法定义务所必需的;
3、为应对突发公共卫生事件,或者紧急情况下为保护自然人的生命健康和财产安全所必需的;
4、所涉及的个人信息是您自行向社会公众公开的或者其他已经合法公开的信息中收集个人信息并在合理范围内处理的;
5、法律、行政法规规定的其他情形。
二、我们如何使用您的个人信息
我们将按照本隐私政策披露的上述目的和方式使用您的个人信息,若我们需要对上述目的以及信息类型进行变更,或者我们将信息用于本隐私政策未载明的其他用途,或者将基于特定目的收集而来的信息用于其他目的时,将事先征得您的同意。
在收集到您的个人信息后,我们将通过技术手段及时对数据进行脱敏处理,并在必要时进行匿名化处理,以保障您的信息安全。请您知悉,我们有权对匿名化处理后的用户数据库进行挖掘、分析和利用(包括商业性使用),有权对产品/服务使用情况进行统计并与公众/第三方共享无法识别或关联您身份的统计信息。
三、我们如何使用 Cookie
当您使用我们的产品和/或服务网站时,某些信息可以通过各种技术和方法进行被动收集,而不需要您主动提供,这些方法包括IP地址、cookie、Internet tags、导航数据收集等。
Cookie是您在浏览产品和/或服务网站时存储在您的计算机或移动设备上的数据文件,通常包含标识符、站点名称以及一些号码和字符。我们使用Cookie对网站进行技术管理,确保您正常访问我们的产品和/或服务网站,以及估算受众规模与使用模式、保存有关您首选项的信息、使我们能够按照您的个人兴趣自定义网站,以及进行流量监控。我们所使用的Cookie以匿名方式提供信息,并且不允许我们收集可用来对人员进行识别的数据。您可以通过修改浏览器的设置,以使用或者禁用Cookie。当您禁用Cookie时,不会影响我们向您提供的服务。若要详细了解Cookie如何工作,您可以访问以下网站:http://www.allaboutcookies.org/。
四、我们如何委托处理、共享、转让、公开披露您的个人信息
(一)委托处理
我们会委托我们的关联公司和为我们公司提供产品和/或服务的第三方服务商以及合作伙伴(包括但不限于信息系统服务商、营销服务提供商、数据库平台提供商及运维商、活动执行公司、媒体运营公司、广告提供商、云服务提供商等)代表我们处理您的个人信息。对我们委托处理个人信息的第三方,我们会与其签署严格的保密协定,要求其按照我们的要求、本隐私政策以及法律法规要求的保密和安全措施来处理个人信息。
(二)共享
除以下情形外,我们不会与任何第三方共享您的个人信息:
1、在获取明确同意的情况下共享:获得您的明确同意后,我们会与其他方共享您的个人信息。
2、为向您提供我们的产品和/或服务,保障我们的产品和/或服务的正常提供及其他必要目的,我们可能在特定情形下向其他个人信息处理者(即我们的合作伙伴,如代客邮寄服务中与我们合作的快递服务商)共享您的个人信息。我们仅会出于合法、正当、必要、特定、明确的目的共享您的个人信息,并且只会共享提供服务所必要的个人信息。对我们与之共享个人信息的第三方,我们会评估其收集信息的合法性、正当性和必要性,对其数据安全环境进行调查,并在可行的情况下与其签署严格的保密协定,要求他们按照法律法规规定、本隐私政策以及其他任何相关的安全措施来处理个人信息。如您拒绝我们向合作伙伴出于提供服务、履行合同必要的目的共享个人信息的,我们可能无法为您提供相关服务。有关我们共享您个人信息的具体情况,请见下方《第三方共享清单》
3、我们可能与第三方广告服务平台(包括微信、小红书、百度、抖音等)共享加密后的您的手机号信息,以使得我们广告的覆盖面更加精准并提高我们投放的有效性。
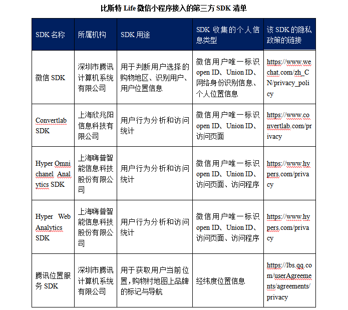
4、为保障我们官方网站、小程序等平台的稳定运行、功能实现,使您能够使用和享受更多的服务及功能,我们的平台中会嵌入授权合作伙伴的SDK。有关我们的平台接入的第三方SDK收集和使用用户信息的具体情况,请见如下《比斯特Life微信小程序接入的第三方SDK清单》、《比斯特Life支付宝小程序接入的第三方SDK清单》、《比斯特礼品卡微信小程序接入的第三方SDK清单》以及《官方网站接入的第三方SDK清单》。关于相关第三方SDK所属机构、联系方式的具体信息,请见我们提供的该SDK的隐私政策链接。
(三)转让
我们不会向任何第三方转让您的个人信息,但以下情形除外:
1、我们在获取您的单独同意后,向其他方转让您的个人信息;
2、在发生关于我们或我们的关联方的合并、收购(股权或资产)、重组、股票出售、破产清算或类似的交易时,如涉及到个人信息转让,我们将告知您接收方的名称或者姓名和联系方式,并要求接收方继续受本隐私政策的约束,如接收方变更原先的处理目的和方式的,其应当依法重新取得您的授权同意(法律法规另有规定的除外)。
(四)公开披露
我们仅会在以下情况下,公开披露您的个人信息:
1、我们在获取您的单独同意后,公开披露您的个人信息;
2、在法律、法规、司法、法律程序、政府主管部门强制性的行政执法要求规定必须提供您的个人信息的情况下,我们可能会依据其规定必须提供的个人信息的范围和方式公开披露您的个人信息。
3、当我们收到基于法律、法规、司法、法律程序、政府主管部门强制性的行政执法要求而提出的披露您个人信息的要求时,我们会请求提出要求的相关部门出具合理的文件,以确保该等要求具备合法的依据并且相关执法部门具有合法的权利和合理的目的获取您的个人信息。
(五)无需征得您同意的情形
在以下情形中,我们也会共享、转让或公开披露您的个人信息,但请您充分知晓,这些共享、转让或公开披露无需征得您的同意:
1、为与您签订、履行合同所必需的;
2、为履行法定职责或者法定义务所必需的;
3、为应对突发公共卫生事件,或者紧急情况下为保护自然人的生命健康和财产安全所必需的;
4、所涉及的个人信息是您自行向社会公众公开的或者其他已经合法公开的信息中收集个人信息并在合理范围内处理的;
5、法律、行政法规规定的其他情形。
五、我们如何保护您的个人信息
(一)我们对您的个人信息采取的保护措施
我们遵守业界信息保护标准,采取合理可行的组织和技术安全防护措施保护您的信息,包括制定关于个人信息保护的制度及指定个人信息保护负责人保护您的个人信息安全;采取个人信息访问、使用的权限管控机制、审计机制、敏感信息脱敏展示、使用防火墙、WAF及安全管理平台服务等,以防止您的个人信息遭到未经授权的访问、公开披露、使用、修改、损坏或丢失。
我们仅允许有必要知晓您的个人信息的我们及我们关联方的员工、合作伙伴访问个人信息,并为此设置了严格的数据安全影响评估、访问权限控制和监控机制。我们同时要求可能接触到您个人信息的所有人员履行相应的保密义务。如果未能履行这些义务,可能会被追究法律责任或被中止与我们的合作关系。
我们会采取一切合理可行的措施,确保未收集无关的个人信息。
(二)您积极的自我保护对于确保您个人信息的安全也至关重要
互联网环境并非百分之百安全,我们将尽力确保您发送给我们的任何信息的安全性。您积极的自我保护对于确保您个人信息的安全也至关重要。互联网并非绝对安全的环境,而且无法确定电子邮件、即时通讯、社交软件等与其他用户的交流方式是否加密。我们强烈建议您不要通过此类方式发送您的个人信息,并且在使用此类工具时也请设置复杂密码。
若不幸发生个人信息安全事件,我们将按照法律法规的要求向您告知安全事件的基本情况并及时向您告知安全事件及其处置情况。我们将及时将事件相关情况以推送通知、发送邮件/短消息等方式告知您,难以逐一告知时,我们会采取合理、有效的方式发布。同时,我们还将按照监管部门要求,主动上报个人信息安全事件的处置情况。
六、您的权利
(一)访问、更正您的个人信息
对于我们收集和使用的个人信息,您可以进行访问、获取、更正、添加操作。您可以登录您的会员账号以访问您的个人信息;当您的个人信息有误时,您可以自行更正或要求我们进行更正。
(二)获取个人信息副本
您可以通过第十条所述联系方式联系我们,获取您个人信息的副本。
(三)转移您的个人信息
您有权要求我们将您提供给我们的个人信息传输至您选择的第三方。这一权利只能在中国法律规定的特定情况下行使。
(四)拒绝获得商业推广信息
我们希望仅在您想要获得我们的信息时向您发出商业推广信息,您可以随时通过以下方式选择拒绝获得我们的商业推广信息:
1、回复“T或TD”来取消我们给您发送的手机推广短信;
2、您可以通过第十条所述联系方式联系我们来获知如何拒绝接收我们的商业推广信息并通过电话或邮件的方式拒绝接收我们的商业推广信息。
(五)撤回授权、更改您授权同意的授权范围
每个业务功能需要一些基本的个人信息才能得以完成。对于额外收集的个人信息的收集和使用,您可以随时给予或收回您的授权同意。
对于您已同意我们收集和使用的个人信息,您可以撤回该等授权,也可以更改你的授权范围,包括数据类型和数据权限。
(六)删除您的个人信息
在以下情形中,您可以向我们提出删除个人信息的请求:
1、如果我们以违反法律法规的方式收集、使用您的个人信息;
2、如果您撤回同意;
3、如果我们处理个人信息的行为违反了与您的约定;
4、如果您不再使用我们的产品或服务,或您主动注销了会员账号;
5、如果我们终止运营和服务,或保存期限已届满;
6、法律、行政法规规定的其他情形。
若我们决定响应您的删除请求,我们还将同时通知从我们获得您的个人信息的实体,要求其及时删除,除非法律法规另有规定,或这些实体获得您的独立授权。
当您从我们的服务中删除信息后,我们可能不会立即在备份系统中删除相应的信息,但会在备份更新时删除这些信息。
(七)注销会员账号
您可以通过以下方式申请注销您的账户:
您可以随时根据第十条约定的联系方式与我们联系提出您要求注销您的会员账号的要求。一旦您主动要求注销会员账号后,我们将终止向您提供相关产品或服务。您注销成功后,我们将根据法律法规的要求尽快删除您的个人信息,法律法规另有规定的除外。
(八)响应您的上述请求
为保障安全,您可能需要提供书面请求,或以其他方式证明您的身份。我们可能会先要求您验证自己的身份,然后再处理您的请求。
我们将在十五个工作日内做出答复。如您不满意,还可以通过第十条的联系方式发起投诉。
对于您合理的请求,我们原则上不收取费用,但对多次重复、超出合理限度的请求,我们将酌情收取一定成本费用。对于与您的身份不直接关联的信息、无端重复信息,或者需要过多技术手段(例如,需要开发新系统或从根本上改变现行惯例)、给他人合法权益带来风险或者不切实际的请求或者非常不实际(例如,涉及备份磁带上存放的信息)的请求,我们可能会予以拒绝。
在以下情形中,按照法律法规要求,我们将无法响应您的请求:
1、与我们履行法律法规规定的义务相关的;
2、与国家安全、国防安全直接相关的;
3、与公共安全、公共卫生、重大公共利益直接相关的;
4、与刑事侦查、起诉、审判和执行判决等直接相关的;
5、我们有充分证据表明您存在主观恶意或滥用权利的;
6、出于维护您或其他个人的生命、财产等重大合法权益但又难得到本人同意的;
7、响应您的请求将导致您或其他个人、组织的合法权益受到严重损害的;
8、涉及商业秘密的。
七、我们如何处理儿童的个人信息
本隐私政策中的“儿童”是指不满十四周岁的未成年人。我们的产品和服务主要面向成人,我们不接受儿童直接注册为我们的用户。如果您是已满十四周岁但不满十八周岁的未成年人,我们要求您请您的父母或其他监护人仔细阅读本隐私政策,并在征得您的父母或其他监护人同意的前提下使用我们的服务或向我们提供信息。
对于经父母或其他监护人同意使用我们的产品或服务而收集未成年人的个人信息的情况,我们只会在法律法规允许、父母或其他监护人明确同意或者保护未成年人所必要的情况下使用、共享、转让或公开披露未成年人的个人信息。
如果我们发现自己在未事先获得可证实的父母同意的情况下收集了未成年人的个人信息,则会设法尽快删除相关数据。
若您是未成年人的父母或其他监护人,请您关注您监护的未成年人是否是在取得您的授权同意之后使用我们的服务的。如您认为我们可能在未经您同意的情况下收集了您监护的未成年被监护人的信息,请根据本隐私政策第十条中的联系与我们联系,我们将对这些信息予以删除。
八、我们如何存储您的个人信息
(一)存储地点
原则上,我们在中华人民共和国境内收集和产生的个人信息,将存储在中华人民共和国境内。如果因为业务需要而必须向境外传输您的个人信息,我们将根据国家相关规定和相关标准的要求,落实必要的合规手续,尽力确保您的个人信息得到在中华人民共和国境内同等的保护。
(二)存储期限
我们会尽可能地避免收集和处理与业务无关的个人信息。我们只会在达成本隐私政策所述目的所需的期限内保留您的个人信息,在您成功申请注销会员账号后,我们将尽快安排注销,并会停止使用您在注册账户时提供的相应的个人信息并对您的这些个人信息进行删除或匿名化处理,除非我们与您另有明确约定或法律有强制的留存要求。例如,如您购买我们的礼品卡,我们将在礼品卡的有效期及后续的服务期内进行存储及处理;此外,我们将根据与单用途商业预付卡有关的法律法规以及相关税法对购卡人及其代理人的留存信息的要求来保留及处理这些信息。
我们判断个人信息的存储期限主要参考以下标准并以其中较长者为准:
1、完成与您相关的交易目的、维护相应交易及业务记录,以应对您可能的查询、投诉或法律诉讼;
2、税务、财务会计记录的要求;
3、您是否同意更长的留存期间;
4、是否存在保留期限的其他特别规定或约定。
当我们没有这些需要使用到您的个人信息的正当业务需求时或者是中国法律法规规定的留存时间届满时,我们会根据适用法律的要求删除您的个人信息,或对其进行匿名化处理。
如果我们停止运营我们的产品和/或服务,我们会至少提前30天以邮件送达及在我们的产品和/或服务网站上公告/线上媒体公告/线下购物村公告的方式通知您。我们的产品和/或服务停止运营后,我们将对您的个人信息进行删除或匿名化处理。
九、本隐私政策如何更新
我们的隐私政策可能基于我们提供的服务及法律法规要求的变化而变更。
未经您明确同意, 我们不会削减您按照本隐私政策所享有的权利。我们会在本隐私政策页面上发布对本隐私政策所做的任何变更。
我们可能随时对该政策进行更新。因此,我们鼓励您定期访问我们的隐私政策页面以便了解隐私政策的更新情况。
对于重大变更,我们还会提供显著的通知(比如我们会通过在我们的产品和/或服务网站上公示的方式进行通知、向您提供弹窗提示等方式,说明隐私政策的具体变更内容)。
本隐私政策所指的重大变更包括:
1、我们处理个人信息的目的、处理的个人信息类型、个人信息的使用方式等发生重大变化;
2、我们在所有权结构、组织架构等方面发生重大变化。如业务调整,破产并购等引起的所有者变更等;
3、个人信息共享、转让或公开披露的主要对象发生变化;
4、您参与个人信息处理方面的权利及其行使方式发生重大变化;
5、我们负责处理个人信息安全的责任部门、联络方式及投诉渠道发生重大变化时;
6、个人信息安全影响评估报告表明存在高风险时。
我们还会将本隐私政策的旧版本存档,供您查阅。如果您对我们的隐私政策的变更有任何意见或者问题,请通过以下第十条的联系方式联系我们。
十、如何联系我们
如果您对本隐私政策内容以及我们对您个人信息的处理有任何疑问、意见或建议或者要求行使您的个人信息有关权利,请通过以下方式联系我们,我们将在十五个工作日内回复您的请求:
比斯特上海:
通讯地址:上海市浦东新区申迪东路88号
电话:400-920-0088
电子邮件:Info-shv@valueretailchina.com
比斯特苏州:
通讯地址:苏州市工业园区阳澄环路969号
电话:400-920-0088
电子邮件:Info-szv@valueretailchina.com